- May 14 Sun 2017 17:40
-
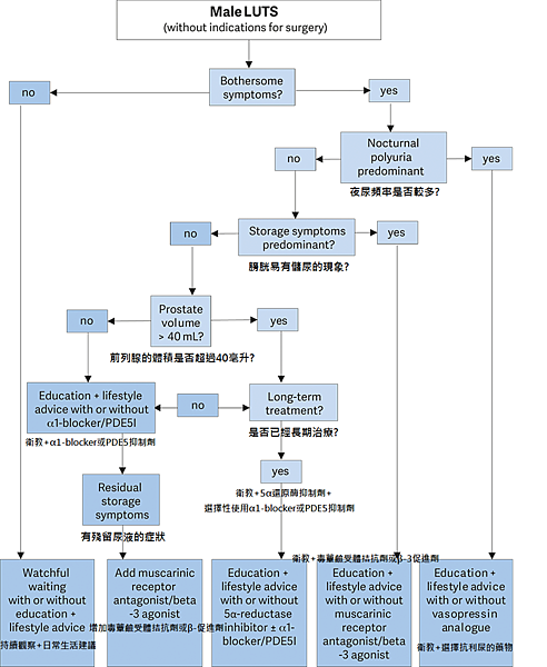
中年男子的隱疾-下泌尿路症狀(前列腺、夜尿、頻尿)
- Apr 23 Sun 2017 09:43
-
評鑑知多少-網路感控學分(每年必修題)

每一年 在機構內的所有專業人員(醫生、護理師、藥師、營養師、社工師、復健師、物理治療師、職能治療師等等)與工作人員(照顧服務員、廚工等等)
都要符合感控學習4學分,而在外的課堂可以ICST(台灣感染管制學會)或是各職業公會習得學分。
- Jan 22 Sun 2017 19:09
-
2017 糖尿病治療新知知多少?
- Feb 14 Sun 2016 19:39
-
讓長輩有尊嚴的飲食-從改善吞嚥開始
- Jan 22 Mon 2018 21:30
-
讀書分享-Grit恆毅力心得感想- 拚到底得秘密(有潛力不等於發揮實力)

自在FB看到陳嫦芬老師推薦後,當下就預定,隔天我的阿咩幫我領到書後,我是立即衝到藥局開始看這本書,正因最近有太多想法也需要一些沉澱的心去重新看待自己,所以就決定好好讀這本書,也逼迫自己寫下心得,當作未來人生面臨困難時,一個回顧得想法。
- Sep 17 Sat 2016 12:20
-
長照知多少-糖尿病處方判讀及處置
最近上過藥師長照level2後,對於各個疾病的處方判讀有進一步的了解,今天跟大家分享一下關於長照機構內糖尿病處方判讀及處置。
而基本的糖尿病病情與胰島素施打的時間與方法已經在之前的網誌中提到,有興趣複習可以回看:
而基本的糖尿病病情與胰島素施打的時間與方法已經在之前的網誌中提到,有興趣複習可以回看:
- Jul 04 Mon 2016 21:01
-
更年期一定要補充賀爾蒙嗎?
- May 24 Tue 2016 21:43
-
評鑑知多少-機構應備活性碳?
- Apr 17 Sun 2016 23:46
-
如何測對血糖!!一&二型糖尿病患者的血糖控制指標!!
血糖自我監測是糖尿病患者自我管理的必備工具,今天揚揚藥師會用Q&A的方式介紹監測血糖的一些技巧與提醒常犯錯誤,讓大家都能了解平常量血糖時須注意的事項與測量規劃與控制指標,請大家耐心閱讀。
- Apr 05 Tue 2016 22:00
-
糖尿病、高血患者的惡夢-腎臟病

前言:目前全球洗腎發生率與盛行率的排行榜,台灣都名列前茅,尤其以高血壓與糖尿病患者,常常是洗腎的多數,那治療目標以及建議又是什麼?請大家花一些時間閱讀。
目前腎臟病穩定在每年十大死因第十名!!!
- Apr 02 Sat 2016 15:09
-
懷孕婦女與寶寶可以攝取DHA嗎?
揚揚藥師在這邊先回答:可以的!!(懷孕初期到嬰兒兩歲是補充DHA的黃金期!!)
WHO/FAO指出:”…由於DHA從ALA轉化率較低,且個體差異較大,基於其在大腦與視網膜發育上的關鍵作用,
WHO/FAO指出:”…由於DHA從ALA轉化率較低,且個體差異較大,基於其在大腦與視網膜發育上的關鍵作用,
- Mar 26 Sat 2016 14:09
-
一點一滴的感動-視如己出的少將




